Скачать опросный лист
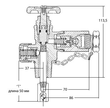
Эти клапаны предназначены для отбора газа и защиты газовых баллонов объемом до 45 кг пропана. Идеальны для баллонов, используемых в полевых условиях, для установки строителями, коммунальными ремонтниками и водопроводчиками.
Преимущества:
- Минимизирует риск отбора газа из неработающих емкостей неуполномоченными персонами. Чтобы разрешить выпуск газа из клапана, необходимо подключить штуцер POL.
- Шариковый скоростной клапан, расположенный на входе клапана, защищает от чрезмерной перегрузки при опорожнении емкости или разрывах шланга. Поток закрытия клапана составляет 56,63 куб. м/ч при 690 кПа.
- Предусмотрена возможность снятия разъема POL в рабочих условиях для проверки и замены изношенных соединений без демонтажа клапана из емкости.
- Заглушка на выходе (на цепочке) не допускает загрязнение в соединении POL во время, когда разъем не используется.
- Конструкция нейлонового конического седла обеспечивает надежную герметизацию.
|
Номер изделия |
Вход |
Выход |
Исполнение маховика |
Заводская настройка |
Для исполь- зования с баллонами для пропана |
Ср. пропускная способность для жидкости, л/мин |
|||
|
При перепаде давления между клапанами |
|||||||||
|
69 кПа |
172 кПа |
345 кПа |
698 кПа |
||||||
|
9103T9F |
¾”M. NGT |
F. POL (CGA 510) |
Нет |
2585 кПа |
45 кг |
19 |
29 |
40 | 56 |
|
Корпус |
Прессованная латунь |
|
Маховик |
Литой алюминий |
|
Стержень |
Латунь |
|
Кольцевые уплотнения |
Эластичная резина |
|
Диск седла |
Нейлон |
|
Предохранительная пружина |
Нержавеющая сталь |
| Заглушка | Латунь |
ООО "Крионика" работает только с юридическими лицами. Оплата производится безналичным путем, на основании счета на оплату. Счета общей суммой до 100 000,00 рублей с НДС не требуют оформления Договора. Счета суммой более 100 000,00 рублей с НДС требуют оформления Договора. Срок действия счета на оплату 4 рабочих дня.
Самовывоз
После уведомления о готовности товара, Вы можете забрать его в пункте выдачи по адресу: г. Ижевск, ул. Буммашевская, д. 7/1, оф. 309.
Доставка по России
При оформлении заказа, укажите способ Доставки "Транспортной компанией". По факту готовности товара, мы оформим забор груза с нашего склада и закажем доставку товара до вашего города, или по конкретному адресу. Право выбора транспортной компании остается за отправителем, если иное не указано в комментарии к Заказу или Договоре. Доставку оплачивает Получатель.
Включить в стоимость товара
Наши менеджеры самостоятельно оценят затраты на транспортировку Товара до Вашего склада, включат эту сумму в стоимость товара, оформят забор, межтерминальную доставку и доставку по вашему городу. Расчеты с транспортной компаний осуществляет отправитель, страховые риски во время транспортировки несет отправитель.

